Conductímetro

Este proyecto tiene como objetivo construir un medidor de conductividad para sólidos y líquidos basado en Arduino. El medidor sirve para medir la conductividad o la resistencia al paso de la corriente eléctrica de diferentes sustancias y del agua con diferentes solutos.

Este medidor se puede usar en un laboratorio de Física y Química o de Biología y Geología para realizar experimentos.

Conductímetro basado en Arduino ya montado en su caja

Puntos a destacar

Ventajas:
  • La medición de conductividad se realiza con un divisor resistivo, lo que permite tener un gran margen de medida, desde pocos ohmios hasta decenas de megaohmios.
  • El divisor resistivo está conectado a tensión mediante salidas digitales del Arduino, lo que permite mantener la tensión solo un pequeño tiempo durante la medición. La mayor parte del tiempo el sensor no tiene tensión y esto reduce mucho la degradación por la electrólisis que provoca la tensión de medida. Además, la medida se realiza con tensiones alternas, más adecuado para un conductímetro que las tensiones continuas.
  • Utiliza el nuevo modelo de Arduino UNO Revisión 4, que tiene un conversor analógico-digital de mayor resolución, 14 bits (16384 puntos) frente al conversor tradicional del Arduino UNO Revisión 3 que solo tenía 10 bits de resolución (1024 puntos).
Inconvenientes:
  • La medida de resistencia (o conductividad), al realizarse con un divisor resistivo, tiene poca resolución y maneja un error, en ocasiones, mayor del 1%.
  • Al conectar el sensor a tensión mediante salidas digitales, se añade una pequeña resistencia extra de unos 40 Ohmios correspondiente a las salidas digitales.
  • El nuevo modelo de Arduino UNO Revisión 4 utilizado no está tan disponible en tiendas ni es tan económico como la revisión anterior.
  • Al utilizar un divisor resistivo propio, es necesario montarlo en una placa de prototipos para soldadura, en vez de poder utilizar un sensor estándar de conductividad.

Materiales y herramientas

Listado de materiales y herramientas necesarios para construir el proyecto.

Materiales:
  • Placa de control: Arduino Uno R4
  • Cable de conexión USB C - USB A
  • Cargador para móvil de 5V (Opcional)
  • Display LCD de 16x2 caracteres, con conexión serie I2C
  • Sensor de humedad para líquidos, con dos electrodos
  • Resistencia de 10kOhm (preferiblemente del 1%)
  • Condensador 100nF 50V (preferiblemente de película de poliéster/polietileno)
  • Cables de conexión unifilares
  • Cables Dupont hembra-hembra
  • Placa de prototipos (para realizar las pruebas)
  • Placa para soldar prototipos (para el montaje final)
  • Tira de pines macho 1x40 paso 2.54mm
  • Caja de plástico
  • Tornillos y separadores de paso de 3mm
Herramientas:
  • Soldador y soporte de soldador
  • Cable de estaño-plomo para soldar
  • Alicates de punta fina
  • Alicates de corte
  • Segueta con hilo (para cortar la caja de plástico)
  • Barrena o broca para iniciar los agujeros de la segueta
  • Pequeña lima plana para madera

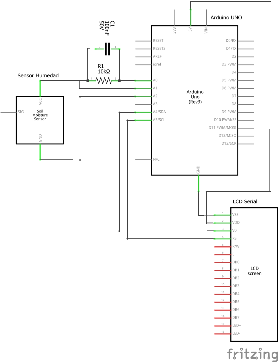
Esquema eléctrico

Esquema eléctrico del conductímetro.

Esquema eléctrico del conductímetro.

Cableado eléctrico

Montaje y cableado del conductímetro.

Montaje y cableado del conductímetro.

Programa de Arduino

A continuación se muestra el código del programa con el que hay que programar la placa de control Arduino UNO R4.

Este programa hace funcionar la placa como conductímetro midiendo la conductividad y calculando y mostrando los valores en el display LDC y por el puerto serie.

  1
  2
  3
  4
  5
  6
  7
  8
  9
 10
 11
 12
 13
 14
 15
 16
 17
 18
 19
 20
 21
 22
 23
 24
 25
 26
 27
 28
 29
 30
 31
 32
 33
 34
 35
 36
 37
 38
 39
 40
 41
 42
 43
 44
 45
 46
 47
 48
 49
 50
 51
 52
 53
 54
 55
 56
 57
 58
 59
 60
 61
 62
 63
 64
 65
 66
 67
 68
 69
 70
 71
 72
 73
 74
 75
 76
 77
 78
 79
 80
 81
 82
 83
 84
 85
 86
 87
 88
 89
 90
 91
 92
 93
 94
 95
 96
 97
 98
 99
100
101
102
103
104
105
106
107
108
109
110
111
112
113
114
115
116
117
118
119
120
121
122
123
124
125
126
127
128
129
130
131
132
133
134
135
136
137
138
139
140
141
142
143
144
145
146
147
148
149
150
151
152
153
154
155
156
157
158
159
160
161
162
163
164
165
166
167
168
169
170
171
172
173
174
175
176
/*
   Conductímetro basado en Arduino.

   Copyright (c) 2025 Carlos Félix Pardo Martín.

   This program is free software: you can redistribute it and/or modify
   it under the terms of the GNU General Public License as published by
   the Free Software Foundation, either version 3 of the License, or
   (at your option) any later version.

   This program is distributed in the hope that it will be useful,
   but WITHOUT ANY WARRANTY; without even the implied warranty of
   MERCHANTABILITY or FITNESS FOR A PARTICULAR PURPOSE.  See the
   GNU General Public License for more details.

   You should have received a copy of the GNU General Public License
   along with this program. If not, see <https://www.gnu.org/licenses/>.
*/

#include <Wire.h>
#include <LiquidCrystal_I2C.h>


const float resistencia_pin = 40.0;       // Resistencia del pin de salida del Arduino
const float resistencia_R1 = 10000.0;     // Resistencia R1 en ohmios
const float v_alimentacion = 5.0;         // Tensión de alimentación en voltios
const float to_micros = 1000000.0;        // Convertir una unidad en micro-unidades
const float pasos_adc = 16 * 1024.0 - 1;  // Pasos de conversión máximos del ADC
const float resistencia_max = round(pasos_adc * resistencia_R1 * 0.000001) * 1000000;

unsigned long tiempo_anterior = 0;  // Variable del temporizador
unsigned long intervalo = 1000;     // Intervalo de temporización. 1000ms = 1s

LiquidCrystal_I2C lcd(0x27, 16, 2);


void setup() {
  descarga_condensador();

  Serial.begin(9600);

  lcd.init();       // Inicializar LCD
  lcd.backlight();  // Encender backlight

  analogReadResolution(14);  // 14 bits de resolución en el ADC
}


void loop() {
  int vr1, vr2;
  float current, r2;

  // Si ha pasado un segundo de intervalo,
  // entonces ejecuta el código del conductímetro
  if (millis() - tiempo_anterior > intervalo) {
    tiempo_anterior += intervalo;

    vr1 = adc_read_vr1();
    vr2 = pasos_adc - vr1;

    current = adc_to_current(vr1);
    r2 = adc_to_resistance(vr1, vr2);

    lcd_output(current, r2);
    serial_output(current, r2);
  }
}

void descarga_condensador(void) {
  pinMode(A0, OUTPUT);
  pinMode(A1, OUTPUT);
  pinMode(A2, OUTPUT);
  digitalWrite(A0, LOW);
  digitalWrite(A1, LOW);
  digitalWrite(A2, LOW);
  delayMicroseconds(50);
}


int adc_read_vr1() {
  int adc1, adc2;
  int delay = 4000;

  // Establecer A1 como pin de entrada analógica
  pinMode(A1, INPUT);

  // Conectar tensión positiva en el sensor
  digitalWrite(A0, LOW);
  digitalWrite(A2, HIGH);
  delayMicroseconds(delay);

  // Leer el valor de tensión en R1
  adc1 = analogRead(A1);

  // Descargar el condensador
  descarga_condensador();
  pinMode(A1, INPUT);

  // Conectar tensión negativa en el sensor
  digitalWrite(A0, HIGH);
  digitalWrite(A2, LOW);
  delayMicroseconds(delay);

  // Leer el valor de tensión en R1
  adc2 = pasos_adc - analogRead(A1);

  // Descargar el condensador y devolver la lectura
  descarga_condensador();

  return (adc1 + adc2)>>1;
}

float adc_to_current(int vr1) {
  return vr1 * to_micros * v_alimentacion / (pasos_adc * resistencia_R1);
}

float adc_to_resistance(int vr1, int vr2) {
  if (vr1 == 0) {
    // Si no hay corriente, devolver la mayor resistencia posible.
    return resistencia_max;
  }
  return vr2 * resistencia_R1 / vr1 - resistencia_pin;
}

int lcd_output(float current, float r2) {
  lcd.setCursor(0, 0);  // Columna 0, fila 0
  lcd.print("I=");
  lcd.print(current, 1);
  lcd.print(" uA     ");

  // Si no hay corriente, imprime la resistencia máxima medible
  if (current == 0) {
    lcd.setCursor(0, 1);  // Columna 0, fila 1
    lcd.print("R>");
    lcd.print(resistencia_max * 0.000001, 0);
    lcd.print(" MOhm");
  } else {
    lcd.setCursor(0, 1);  // Columna 0, fila 1
    lcd.print("R=");

    // Imprime solo 4 cifras significativas de R
    if (r2 < 10000) {
      lcd.print(r2, 0);
      lcd.print(" Ohm");
    } else if (r2 < 100000) {
      lcd.print(r2 * 0.001, 2);
      lcd.print(" kOhm");
    } else if (r2 < 1000000) {
      lcd.print(r2 * 0.001, 1);
      lcd.print(" kOhm");
    } else if (r2 < 10000000) {
      lcd.print(r2 * 0.000001, 3);
      lcd.print(" MOhm");
    } else if (r2 < 100000000) {
      lcd.print(r2 * 0.000001, 2);
      lcd.print(" MOhm");
    } else {
      lcd.print(r2 * 0.000001, 1);
      lcd.print(" MOhm");
    }
    lcd.print("     ");
  }
}

// Salida por el puerto serie, separado por tabuladores
int serial_output(float current, float r2) {
  Serial.print("I=\t");
  Serial.print(current, 1);
  Serial.print("\tuA");

  Serial.print("\tR=\t");
  Serial.print(r2, 0);
  Serial.print("\tOhm");

  Serial.println();
}

Fotografías del proyecto

Algunas fotografías del proyecto final, montado dentro de una caja y con los componentes soldados en una PCB de prototipos para soldar.

Conductímetro basado en Arduino sin resistencia.

Conductímetro basado en Arduino sin resistencia en el sensor. La medición muestra una resistencia mayor de 180 megaohmios.

Conductímetro midiendo resistencia de 47kOhm.

Conductímetro con una resistencia de 47000 ohmios en el sensor.

Interior de la caja del conductímetro I.

Interior de la caja del conductímetro I.

Interior de la caja del conductímetro II.

Interior de la caja del conductímetro II.